网站首页
文献检索
沧州文旅云
文化动态
通知公告
数字文献阅览
万方数据
万方有声绘本
空中英语教室
媒体资产系统
维普考试资源系统
超星汇雅
读秀学术
视频文献阅览
在线留言
读者指南
网站首页
>
文化动态
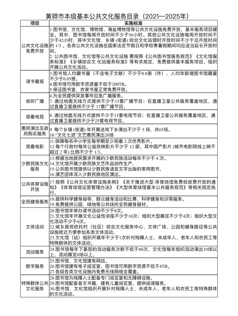
黄骅市本级基本公共文化服务目录
分享到:
点击次数:10553
更新时间:2023年01月01日09:23:38
【
打印此页
】
【
关闭
】
上一条:
【骅图好书】立冬丨圜坐红炉唱小词,旋篘新酒赏新诗
下一条:
【骅图快讯】黄骅市图书馆开展消防应急知识宣传培训
发表评论
查看评论
文明上网理性发言,请遵守评论服务协议。
首页
上一页
下一页
尾页